ZYL系列中央鏈斗式提升機

●概述
ZYL系列中央式提升機是一種垂直提升設備,已被廣泛用來提升各種散狀物料,如:礦石、煤、水泥、水泥熟料、糧食、化肥等。由于其高效節能,是斗式提升機的理想設備。




特別提示:1、提升量超過800m3/h的提升機建議采用雙鏈雙斗。
2、如有特殊要求,公司可為客戶單Du設計。
●結構組成
中央鏈斗式提升機由運行部件、驅動裝置、上部裝置、中部機殼、下部裝置組成。
1、運行部件:由料斗和中央鏈組成,小于ZYL1000采取單排鏈,大于ZYL1200采取雙排鏈。
2、驅動裝置:采取Y系列電動機,通過偶合器、減速器組成。(可根據用戶要求而定)。
驅動裝置分左裝和右裝兩種。分別與提升機左、右裝對應。
3、上部裝置:安裝有主軸及鏈輪。
4、中部機殼:中間節為雙通道結構并配有標準2.5m高、非標及維修中間節;另每隔10米安裝一個中間節聯接法蘭,以及時清除因雙通道而產生的水平高度誤差。
5、下部裝置:安裝有張緊裝置,采取墜重張緊。




注:本標準尺寸為參照奧普公司自行設計的圖紙編寫。
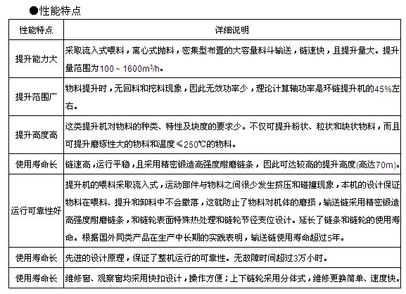
●結構特點
中央鏈斗式提升機整機結構有:1、單鏈單斗結構;2、雙鏈雙斗結構;
該結構性能特別適合提升輸送高溫、大顆粒、磨琢性強的物料。如應用在熟料輸送系統、 輥壓機循環系統以及其它輸送條件較為惡劣的系統中,保證了用戶高效率,無故障運行,充分滿足了現代大型水泥廠對于提升機設備可靠性、高壽命和大輸送量的高要求。


